Ventmann difúzor efekt Coanda WPCIRCLE 1601 pre rekuperáciu tepla a klimatizačné systémy
Kód: WPCIRCLE1601Podrobný popis
VENTMANN vyrába širokú škálu sadrových difúzorov, tanierových ventilov a lineárnych výustiek vrátane rohových prvkov. Dizajnové difúzory sa uplatnia v interiéroch rodinných domov, hotelov, kancelárskych priestorov a všade tam, kde je dôraz kladený na estetiku.
- originálnosť – zvýraznia celkový dizajn interiéru
- nadčasovosť - hodia sa kamkoľvek, či už ide o moderný byt alebo historickú budovu vďaka širokej škále výrobkov a ich kombinácií VENTAMNN LINE, CIRCLE, SQUARE, SIDE, ART
- univerzálnosť - prispôsobujú sa interiéru zapustením do podhľadu či do steny a následne sa premaľujú akoukoľvek farbou
- flexibilita – vhodné pre vetracie systémy, systémy s rekuperáciou tepla i klimatizačné systémy
- inovácia - patentovaný výrobok
- jednoduchá montáž – vďaka premyslenému profilu a v kombinácii so systémom CLICK a pripojovaciemu hrdlu s tesnením
Rovnako ako všetky difúzory VENTMANN, aj každá verzia modelu CIRCLE môže byť omietnutá spolu so stenou alebo stropom a môže byť aplikovaná rovnaká farba. Výsledkom je nová úroveň elegancie a kompletná integrácia ventilačného systému.
Technické údaje
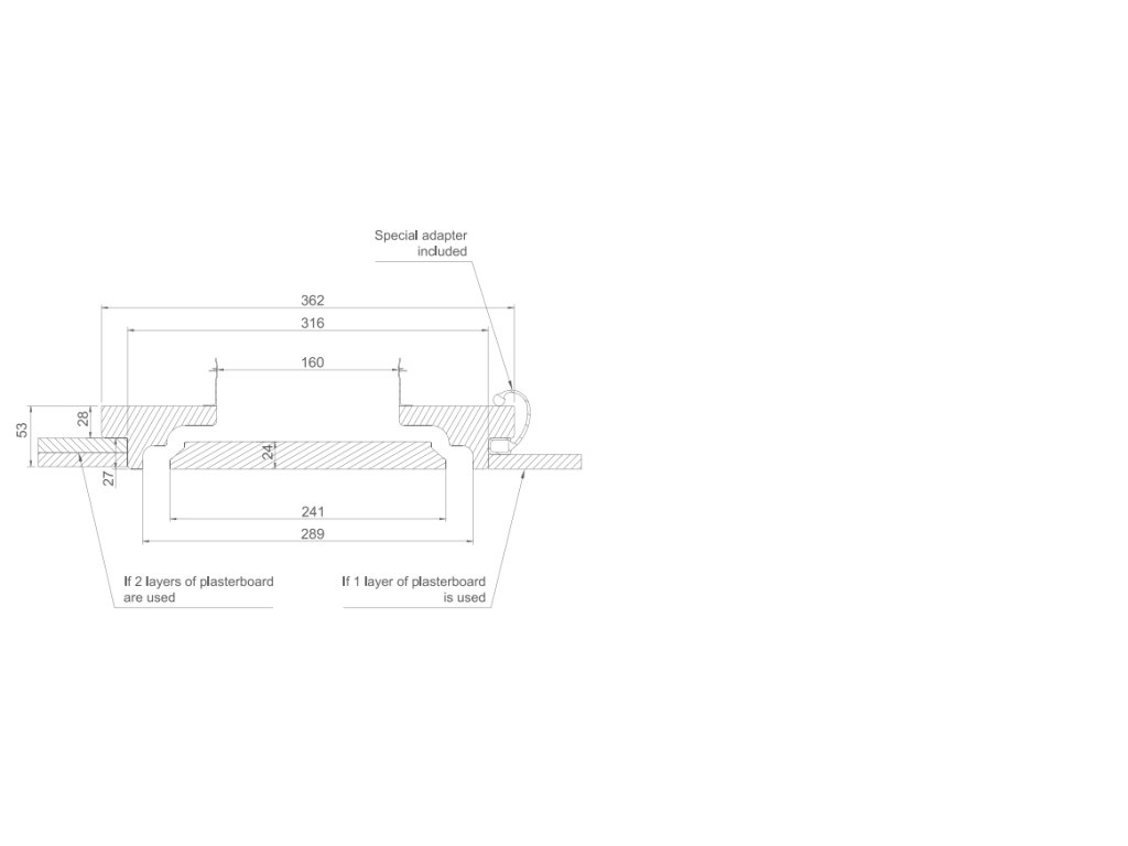
| Prevedenie: | WPCIRCLE 1601 | ![]() |
| Priemer štrbiny: | 289mm | |
| Počet štrbín: | 1 | |
| Pripojovací priemer: | DN160mm | |
| Hmotnosť: | 5kg | |
| Efekt COANDA: | áno | |
| Prietok: | 120 m3/h (<15Pa) | |
| Materiál: | sadrový kompozit, kov |
Dostupné varianty : s pripojením DN100 - 125 - 160 - 200mm

Katalóg VENTMANN na stiahnutie

Dodatočné parametre
| Kategória: | Dizajnové sadrové anemostaty VENTMANN |
|---|---|
| Pripojovacie rozmery: | DN160mm |
Buďte prvý, kto napíše príspevok k tejto položke.
Pridať komentár

